24 november 2025
Worden we slimmer of juist dommer door AI? De inzichten van Klöpping, Scherder en Online Dialogue
Reflectie op Klöpping × Scherder door Simon Buil (Data-analist bij Online Dialogue)
Kom bij ons werken. We zoeken een Data-analist! Bekijk de vacature
Een goed CRO-proces begint bij gedegen vooronderzoek waarin de customer journey (of klantreis) de hoofdrol speelt. In de meeste webanalytics-tools is het lastig om de daadwerkelijke paden die klanten afleggen in te zien. In de gemiddelde navigatierapporten kun je de eerste twee of drie opvolgende pagina’s zien. Maar als je verder wil kijken, wordt het al snel lastig. Daarnaast is het mogelijk om funnels te maken, maar dan zie je alleen de stappen die je zelf gedefinieerd hebt. Daardoor mis je mogelijk stappen die klanten tussendoor nog zetten, of zie je paden over het hoofd. Hoe kom je er dan wel achter welke paden jouw klanten daadwerkelijk afleggen? Met process mining!
Process mining is het analyseren van processen op basis van historische data, bijvoorbeeld het proces van het doorlopen van je website door je bezoekers. Door het inladen van analyticsdata in een tool als Disco, is het mogelijk om de daadwerkelijke paden die de bezoekers nemen inzichtelijk te maken. Daardoor zie je de meest gevolgde paden, maar ook de paden die minder bezoekers nemen, maar net zo belangrijk zijn voor je omzet. Anders dan met funnels is het op deze manier ook eenvoudig om blinde vlekken, inefficiënties en doodlopende paden op te sporen. Zo krijg je inzicht in het gehele web aan klantpaden, en niet alleen in de funnel die je van tevoren zelf bedacht hebt.
Er zijn ontelbaar veel routes die klanten kunnen afleggen op je website. Als je naar deze hele databrij kijkt, verdwaal je al snel in details. Dus denk vooraf goed na over de vragen die je wil beantwoorden, en maak die specifiek. Dus niet “Wat is het online gedrag van mijn klanten?”, maar “Hoe navigeren klanten op desktop wanneer ze een add-to-cart gedaan hebben?” of “Leidt het zien van niet beschikbare producten tot het verlaten van de site?”. Op basis van deze vragen bepaal je vervolgens welke data je nodig hebt.

Voor process mining heb je ruwe data uit je analyticstool nodig, bijvoorbeeld GA4-data via BigQuery. Je specifieke onderzoeksvraag is leidend voor welke data je precies zult gebruiken. Dat is in ieder geval de pagina’s die gebruikers bezoeken en de bijbehorende user id en timestamp. Daarnaast kan het nodig zijn om de lijst aan te vullen met de belangrijkste events, zoals purchase en add_to_cart. Afhankelijk van de onderzoeksvraag kun je de data verder uitbreiden met bijvoorbeeld het apparaattype of de inlogstatus van de gebruiker. Zorg er vervolgens met bijvoorbeeld Python voor dat de dataset opgeschoond is. Verwijder bijvoorbeeld query parameters uit URLs en groepeer alles op zo’n manier dat het het beantwoorden van je onderzoeksvraag zo makkelijk mogelijk is. Het kan bijvoorbeeld handig zijn om alle pagina’s te groeperen op paginatype. Vaak is het namelijk interessanter om te weten waar in de journey bezoekers PDPs bezoeken, dan te weten welke specifieke PDPs ze dan bezoeken.
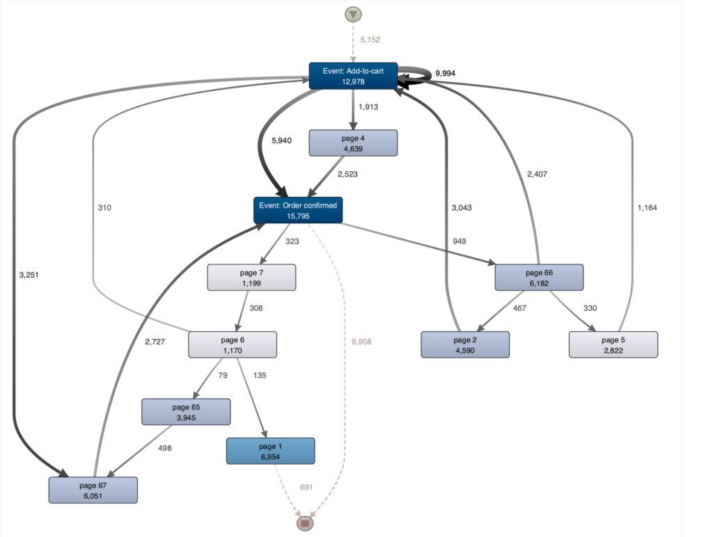
In Disco kun je tot in detail inzoomen op de verschillende paden die klanten volgen. Je kunt filteren, inzoomen en individuele bezoekers bekijken. De dikte van de pijl geeft aan hoe vaak een pad gebruikt is, en hoe hoe donkerder de kleur van een stap is, hoe meer mensen deze stap bezocht hebben.
Dit is een voorbeeld van een deel van een journey:

Omdat je vooraf goed nagedacht hebt over de data die je nodig hebt, kun je nu op basis van deze ene dataset met de juiste filters en instellingen al je onderzoeksvragen beantwoorden. Verder is het altijd een goed idee om ook globaal te kijken of er opvallendheden zijn: zijn er plekken waar gebruikers in cirkels klikken?, is er een onverwachte plek waar veel gebruikers de site verlaten?, etc.
Nu je de antwoorden hebt op je onderzoeksvragen, en misschien ook nog ontdekkingen gedaan hebt over inefficiënties en blinde vlekken, kun je aan de slag met het optimaliseren. Je weet nu hoe de bezoekers zich over je site bewegen, en waar verbeteringen mogelijk zijn. En je hebt een breder beeld van gebruikersgedrag dan dat je ooit met funnels had kunnen bereiken. Gebruik deze inzichten om te komen tot hypotheses voor A/B-testen, vervolgvragen voor kwalitatief onderzoek, of input voor product discovery.
Zoals hierboven beschreven biedt process mining een goudmijn aan inzichten in de customer journey. Om deze inzichten te krijgen is echter wel wat technische kennis nodig van de databasetaal SQL, de programmeertaal Python, en de Disco-software. Ben je enthousiast geworden over de kansen die process mining voor jouw organisatie kan bieden, maar kun je wel wat hulp gebruiken? Neem dan contact met ons op. Dan kijken we samen hoe we dieper inzicht kunnen krijgen in hoe bezoekers daadwerkelijk over je website bewegen.